Zum Hauptinhalt springen

OmNomZen

Stressabbau mit Bio-Ashwagandha-Gummibärchen

UX/UI-DESIGN | MOBILE APP
MEINE ROLLE & TEAM
UX/UI-Designer im 3-Personen-Team mit Sten Rüdrich und Michael Jakob
AUFGABE
Von der Aufgabe bis zum High-Fidelity-Prototypen einer mobiler App (Fokus auf dem UI-Design & Prototyping und minimalem UX-Research)
PROJEKTZEITRAUM & -RAHMEN
Mai 2025: Intensiver 2-wöchiger Design-Sprint im Rahmen des UX/UI-Bootcamps bei neuefische
TOOLS
Figma, FigJam, Notion, ChatGPT, Gemini

01 Problem

Kund:innen im digitalen Handel stehen oft vor einer unübersichtlichen Produktvielfalt und erhalten wenig Unterstützung bei nachhaltigen Kaufentscheidungen. E-Commerce-Plattformen wirken häufig funktional, aber wenig inspirierend. Dadurch fällt es Nutzer:innen schwer, eine emotionale Bindung aufzubauen, und die Motivation zur wiederholten Nutzung bleibt gering.

02 Lösung

OmNomZen bietet eine E-Commerce-Plattform speziell für Bio-Ashwagandha-Gummibärchen, die nicht nur durch intuitive Navigation und detaillierte Produktansichten Transparenz schafft, sondern auch ein interaktives, ansprechendes Benutzererlebnis bietet. Durch die Integration von Gamification-Elementen wie Punktesystemen und Belohnungen werden Nutzer:innen motiviert, regelmäßig zurückzukehren. So verbindet OmNomZen Achtsamkeit, Wohlbefinden und nachhaltigen Konsum mit Freude am Einkauf.

OmNomZen ist eine E-Commerce-Plattform für Bio-Ashwagandha-Gummibärchen, die Deine Gelassenheit vertieft. Sie unterstützen Dich dabei, Stress sanft zu lösen, fördern Deine innere Balance und begleiten Dich zu einem bewussten, achtsamen Wohlbefinden.

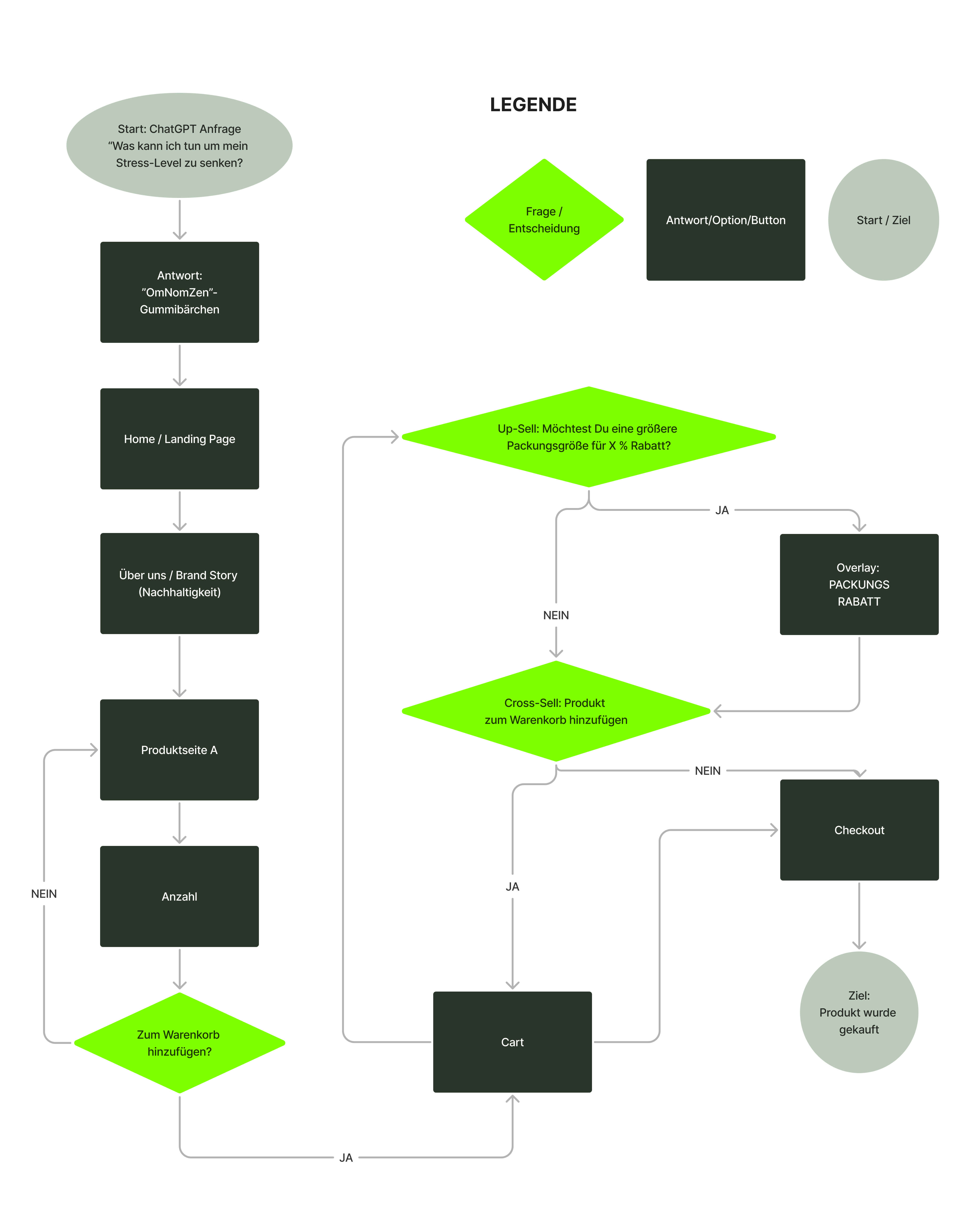
03 Struktur & Fluss

Sitemap

Struktur & Fluss - Sitemap

User Flow

User Flow

04 Zielgruppe & Persona

Die Hauptzielgruppe besteht aus Berufstätigen (25-45 Jahre), die in ihrem hektischen Alltag nach einfachen, natürlichen und genussvollen Wegen zur Entspannung suchen. Sie leben bewusst, bevorzugen unkomplizierte Lösungen und integrieren unsere Bio-Ashwagandha-Gummibärchen als kleines, wohltuendes Ritual für mehr Ruhe und Wohlbefinden.

Eine Nebenzielgruppe sind Studierende (18-28 Jahre), besonders während intensiver Lern- und Prüfungsphasen. Sie sind offen für natürliche Unterstützer gegen Stress und suchen nach spielerischen Wegen, ihre Konzentration zu fördern und nervöse Anspannung zu mildern.

Zudem gehören Sportler und Fitness-Enthusiasten (20-50 Jahre) zu den Zielgruppen. Sie legen großen Wert auf Körperbewusstsein und natürliche Regeneration. Unsere Gummibärchen bieten ihnen eine schmackhafte und unkomplizierte Möglichkeit, den Körper bei der Stressbewältigung nach dem Training zu unterstützen und das allgemeine Wohlbefinden zu steigern.

Persona

Persona Max - Zielgruppe & Persona

05 UI-Design

Moodboard

UI-Design Moodboard - OmNomZen

Designprinzipien

1

Natürlich

Unsere Bio-Inhaltsstoffe stammen aus der Natur und fördern ein achtsames Wohlbefinden.

2

Spielerisch

Die Umsetzung in farbenfrohe Gummibärchen macht Entspannung leicht und genussvoll.

3

Nachhaltig

Transparente, faire Herstellung und Lieferung spiegeln unsere Verantwortung gegenüber Mensch und Umwelt wider.

UI-Foundation

UI-Foundation - OmNomZen

Farbwelt

Die Gestaltung nutzt eine Palette aus tiefen Grüntönen für Hintergründe und Basiselemente, ergänzt durch reines Weiß für Typografie und interaktive Icons. Akzente in lebhaften Farbtönen wie Magenta, Gelb und Neongrün werden bei bestimmten Call-to-Actions verwendet und verleihen dem natürlichen und ruhigen Erscheinungsbild eine moderne Dynamik.

Schriftarten

Für Überschriften, Fließtext und Beschriftungen kommt die Futura PT als moderne serifenlose Schrift zum Einsatz, die Eleganz vermittelt, eine gute Lesbarkeit gewährleistet und die Informationsaufnahme erleichtert.

Ikonographie

Die verwendeten Icons sind schlicht, präzise und auf ihre Funktion reduziert. Sie dienen der intuitiven Navigation und der schnellen Erfassung von Zuständen oder Aktionen, wie beispielsweise bei Warenkorb-Symbolen oder Checkboxen, und fügen sich nahtlos in das reduzierte Design ein.

Ton of Voice

Die sprachliche Ausrichtung ist direkt, informativ und gleichzeitig freundlich. Texte zu "Über uns", Produktbeschreibungen und Kundenbewertungen sind klar formuliert, vermitteln Vertrauen und sprechen die Nutzer in einem zugänglichen, aber professionellen Ton an.

Komponenten

Wiederkehrende UI-Elemente wie Produktkarten mit einheitlicher Darstellung von Bildern, Titeln und Preisen sowie klar definierte Buttons und Formularfelder schaffen ein kohärentes und leicht bedienbares System, das den Nutzer konsistent durch den Kaufprozess leitet.

Visuelle Sprache

Das Design zeichnet sich durch ein aufgeräumtes Layout mit großzügigen Bildflächen und viel Freiraum aus. Dies schafft eine ruhige und ansprechende Ästhetik, die den Fokus auf die Kerninhalte lenkt und das gesunde und entspannende Markenversprechen visuell unterstreicht.

Konsistenz

Durch die disziplinierte Anwendung der Farbschemata, der ausgewählten Typografie und der strukturierten Komponenten über alle Darstellungen hinweg wird ein durchgängig einheitliches und vertrautes Nutzererlebnis geschaffen, das unabhängig vom spezifischen Inhalt oder der Ansicht als zusammengehörig wahrgenommen wird.

Logo von OmNomZen

Das Logo von OmNomZen ist eine Kombination aus...

  • dem lächelnden, grünen Gummibärchen, der für das Bio-Ashwagandha-Gummibärchen als Hauptprodukt steht und die #nostress-Bewegung symbolisiert
  • dem bunten Schriftzug "OmNomZen", der bei dem kleinen Genuss zwischendurch zu einem entspannten Zustand führt
  • der weiße Schriftzug "GUMMIES" erinnert daran, dass beim Kauen der Gummitierchen der Entspannungsprozess gefördert wird

06 Tests & Iterationen

Erhaltenes Feedback

  • hüpfendes Gummibärchen auf der Startseite ist sehr positiv aufgefallen
  • manche Verlinkungen haben der dem Test noch nicht einwandfrei funktioniert
  • Alleinstellungsmerkmal des Produktes nicht sofort klar
  • Zahlungsmöglichkeiten nicht sofort sichtbar
  • Authentizität der Marke und Vertrauensaufbau durch realistische Darstellungen des Team besser
  • zu wenig Informationen über die Nachhaltige Produktion und ihren Produktions- und Lieferschritten
  • ganz viele Ideen für zukünftige Potenziale der Marke im Bereich Merchandise und eines Instagram-Accounts des Bären

Vorher vs. Nachher: Alleinstellungsmerkmal des Produktes

Onboarding Screen 1 Onboarding Screen 2

Vorher

Nutzer war nicht klar, welchen Wirkstoff dieses Produkt so besonders macht.

Nachher

Durch das Hinzufügen eines Störers in Neonpink hebt sich der Wirkstoff des Ashwandhas besser hervor, angewandt durch das Gestaltungsprinzips des Kontrastes.

Vorher vs. Nachher: Zahlungsmöglichkeiten

Button-Hierarchie Screen 1 Button-Hierarchie Screen 2

Vorher

Nutzer erwartete die Zahlunsgmöglichkeiten auf der ersten Seiten sichtbar zu haben.

Nachher

Zahlungsmöglichkeiten im Footer hinzugefügt, so sind sie auf jeder Seite sofort beim scrollen sichtbar.

Vorher vs. Nachher: Authentizität

Navigation Screen 1 Navigation Screen 2

Vorher

Nutzer stört bei den Werten der Marke die illustrative Darstellung des Teams.

Nachher

Schaffung von mehr Vertrauen und Authentizität der Marke durch realistische Darstellungen des Teams.

Vorher vs. Nachher: Produktions- und Lieferschritte

Produktkarten Screen 1 Produktkarten Screen 2

Vorher

Die nachhaltige Produktion und somit auch die Produktions- und Lieferschritte waren für den Nutzer zu knapp und intransparent.

Nachher

Schaffung von mehr Transparenz und einer größeren Informationsdichte über den biologischen Anbau, die faire Beschaffung, die schonende Verarbeitung bis hin zur umweltfreundlichen Verpackung des Produktes durch große Bilder und Akkordeons mit Informationstexten der einzelnen Produktions- und Lieferschritte.

07 Preview

08 Herausforderungen & Learnings

Die Kommunikation und das Arbeiten in einer Datei, kann als dynamische kreative Gruppe eine Herausforderung sein.
Learnings unserer Gruppe waren hierbei:

  • Komponente immer erst anlegen, dann testen und dann in den Wireframe einbinden
  • Änderungen immer zuerst in der Komponente ändern, nicht direkt im Wireframe
  • in der Komponente Variablen für Texte, Icons, Bildmaterial anlegen
  • beim Arbeiten im Team klar kommunizieren, bevor man Inhalte löscht
  • vor dem Usability Test alle Verlinkungen nochmal prüfen

Meine persönlichen Learnings

1. Kommunikation als Problemlöser und Teambooster: Klare und flüssige Kommunikation ist der Schlüssel, um Probleme schnell zu beheben und Lösungen zu finden. Besonders in der Teamarbeit beschleunigt sie die Zusammenarbeit enorm.

2. Die Kraft früher Iteration für intuitive Designs: Frühzeitiges und ausgiebiges Testen hebt die Produktqualität auf ein neues Level und führt zu wirklich intuitivem Design.

3. Nutzerfeedback als Maßstab für Markenwerte: Trotz interner Zustimmung zu illustrativen Darstellungen lehrte uns das Nutzerfeedback, dass die Markenwerte damit nicht zu 100% repräsentiert wurden.

09 Fazit & Ausblick

OmNomZen ist ein Prototyp einer intuitive mobile E-Commerce-Plattform für Bio-Ashwagandha-Gummibärchen, die natürlich, spielerisch, nachhaltig, transparent und ansprechend die Produkte und die Marke OmNomZen präsentiert und den Nutzer bis zum Abschluss des Kaufprozess begleitet. OmNomZen hat das Potenzial, sich als führende Marke für natürliche Stressreduktionsprodukte zu etablieren. Zukünftige Erweiterungen könnten Gamification, Merchandise und ein starker Social-Media-Auftritt des Maskottchens umfassen, um die Markenbindung zu stärken und eine umfassende Omnichannel-Strategie zu entwickeln.

Mein Fazit als Designer

Dieses Projekt hat für mich die Relevanz von Nutzerzentrierung, iterativen Prozessen sowie die Besonderheit der Kollaboration bei Teamarbeit verdeutlicht. Besonders prägend war die Erkenntnis, dass das Nutzerfeedback so wichtig ist, um das Produkt noch besser zu machen, die Authentizität zu gewährleisten und intuitives Design zu schaffen. Zudem ist und bleibt effektive Kommunikation der wichtigste Part um Probleme schnell zu lösen und die Teamarbeit zu beschleunigen. Ein gutes Design geht über die Ästhetik hinaus; es schafft Vertrauen und eine emotionale Verbindung. Die Arbeit an OmNomZen war eine erfüllende Erfahrung, ein sinnstiftendes Produkt zu gestalten, das Menschen zu mehr Wohlbefinden und weniger Stress verhilft.

Dieses Projekt hat für mich die Relevanz von Nutzerzentrierung, iterativen Prozessen sowie die Besonderheit der Kollaboration bei Teamarbeit verdeutlicht. Besonders prägend war die Erkenntnis, dass das Nutzerfeedback so wichtig ist, um das Produkt noch besser zu machen, die Authentizität zu gewährleisten und intuitives Design zu schaffen. Zudem ist und bleibt effektive Kommunikation der wichtigste Part um Probleme schnell zu lösen und die Teamarbeit zu beschleunigen. Ein gutes Design geht über die Ästhetik hinaus; es schafft Vertrauen und eine emotionale Verbindung. Die Arbeit an OmNomZen war eine erfüllende Erfahrung, ein sinnstiftendes Produkt zu gestalten, das Menschen zu mehr Wohlbefinden und weniger Stress verhilft.

Nächste Schritte

1. Ausbau der Gamification: Detaillierte Konzeption von Punktesystemen und Belohnungen zur Nutzerbindung.

2. Social Media: Entwicklung einer Content-Strategie für Instagram und TikTok, insbesondere für den "Bären".

3. Produkterweiterung: Evaluierung neuer Geschmacksrichtungen und Merchandise-Artikel.

4. Usability-Tests: Durchführung weiterer Tests mit einer breiteren Nutzerbasis.

LETZTES PROJEKT
Planora Reiseplanungs-App - intuitive mobile Lösung für Reiseorganisation und Aktivitätenplanung
Planora
Reiseplanung, die sich dir anpasst.
NÄCHSTES PROJEKT
FlavorFusion Rezepte-App Landing Page - moderne mobile App für kulinarische Inspiration
FlavorFusion
Landing Page für eine mobile Rezepte App

GET
IN
TOUCH